头面部形态是一项由复杂形态组合形成的遗传性状。不同群体的头面部特征具有显著差异,与人类的起源、迁徙及进化具有紧密的关联。
相较于欧洲人,东亚人的面颊更突出,眉弓、鼻部更为平缓。这种差异是由什么遗传因素影响造成的?是否存在自然选择作用?同时,人脸形态数据维度高且复杂,如何结合数学与生物学进行头面部表型的量化?
中科院上海营养与健康研究所汪思佳研究员团队和中科院院士、复旦大学金力教授团队联合国内外科研机构通过迄今为止最大规模的东亚人群数据,从遗传与进化的角度,解析了人类头面部表型差异热点规律,揭示了部分东亚独特面部形态的遗传作用机制,也定位出了造成欧亚面部差异的遗传因素。
北京时间2022年4月7日晚,相关研究成果以《构成东亚和欧洲人群面部形态差异的遗传变异》(“Genetic variants underlying differences in facial morphology in East Asian and European populations”)为题发表于国际权威期刊《自然·遗传学》(Nature Genetics)。
金力表示,本项成果是在人类表型组计划推进过程中,以表型组学理念、范式和方法开展生命科学研究的又一次成功尝试。首次阐明了不同人群面部表型差异的潜在遗传基础,大大拓展了东亚面部表型遗传学的知识,对人类自身的认识具有重大意义。

优化表型量化,解析东亚面部遗传结构
研究人员基于近10,000例3D人脸图像,构建了一套结合解剖学信息的面部分割方法,使面部表型能完美对应到解剖学位置,为后续开展遗传学解析奠定了基础。研究组利用多变量典型相关分析,定位了244个影响东亚群体头面部形态的遗传变异,证实面部特征作为典型的复杂性状由多基因共同影响。
团队还与欧洲团队合作,进一步发现亚欧差异信号的原因。研究还发现头面部相关基因主要富集在胚胎发育后期调控基因的增强子中,参与骨骼系统发育、区域化模式调控以及组织生成等功能。
全表型组关联分析(PheWAS)则发现,影响面部形态的相关遗传位点也影响着体成分、体质和毛发等其他人体表型特征。
值得一提的是,本研究发现,面部形态表型相关的位点rs6843082与房颤风险存在显著关联,相关位点曾被报道可能影响心源性栓塞性中风和缺血性中风,这提示我们——面部特征表型可能与心血管疾病的发病风险存在关联。

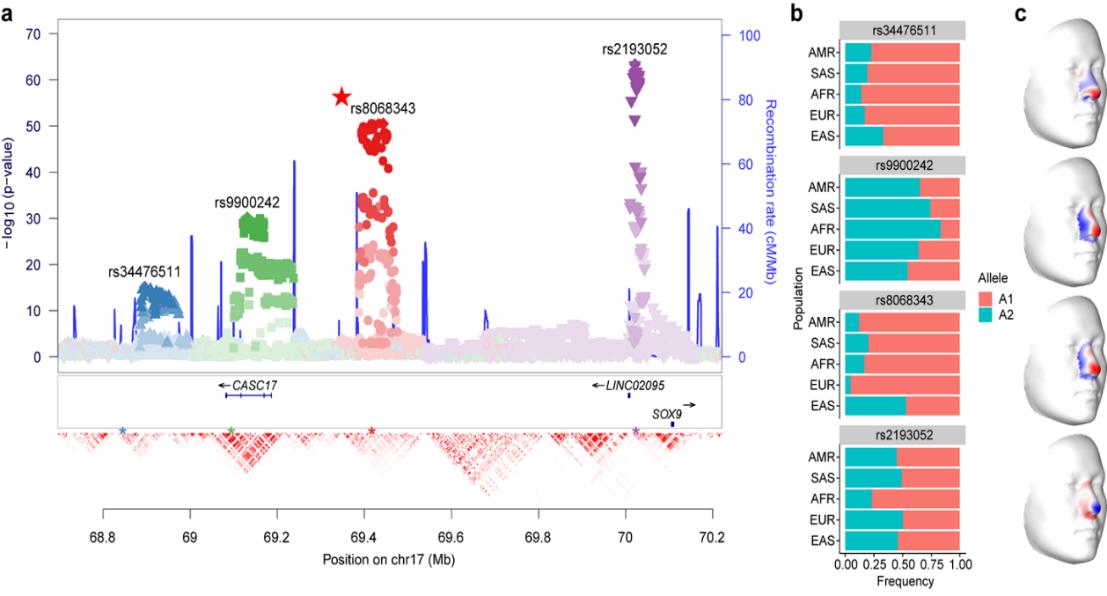
为了挖掘亚欧人群的关键面部差异的遗传基础,研究团队首次将多基因评分(Polygenic Score,PGS)的方法推广到复杂形状表型上,创新性地提出了多基因形状分析(Polygenic Shape Analysis,PSA)方法,为面部形态的模拟提供了可视化基础。
研究发现欧亚不同人群的真实面部形态差异与利用PSA模拟的由遗传因素影响的欧亚特征一致性很高,进而定位了13个影响东亚特有面部特征相关的遗传因素。同时,相关位点无论从效应还是产生时间上而言,都能较好地符合东亚起源/衍生的猜测。

比如,rs8068343作为SOX9附近的独立位点,在欧亚之间具有显著的频率差异,造成鼻部更突出的基因型在欧洲占据主导,研究者推测该位点很可能引起欧亚之间的鼻部差异,而SOX9附近的其余三个位点更多的影响人群内部差异。

集成选择分析,揭示鼻部适应性选择机制
这项研究利用了多种自然选择分析方法,首次从遗传角度挖掘了面部受到选择的热点区域,发现欧亚鼻部差异很可能由于在欧洲受到适应性选择,在东亚受到遗传漂变导致。
这一结论揭示了自然选择导致不同群体面部鼻子形状产生差异的机制,同时,提示研究者下一步可以结合古DNA及气候数据开展分析,将古人鼻部与眉弓形态的进化与气候变化构建关联,为东亚人群体质表型的复杂性和多样性演化机制提供了新思路。

复旦大学人类表型组研究院博士后张曼菲、复旦大学生命科学学院博士后吴思杰、中科院上海营养与健康研究所博士生杜思源、复旦大学人类表型组研究院博士后钱微为该论文共同第一作者,汪思佳研究员、李嘉睿博士和金力院士为该论文的共同通讯作者。
本研究得到中国科学院战略性先导科技专项(B类)、上海市级科技重大专项“国际人类表型组计划(一期)”、国家重点研发项目、国家自然科学基金、中国博士后科学基金资助项目、国家科技基础性工作专项、中国科学院创新交叉团队、CAMS医学科学创新基金项目的共同资助。
作者:姜澎
编辑:姜澎
责任编辑:樊丽萍
*文汇独家稿件,转载请注明出处。